Architecture Diagrams¶
This page collects all architecture and design diagrams for the ChemLib Platform. Click any diagram to zoom in.
Platform Architecture¶
High-level view of the six core modules that make up the ChemLib drug discovery platform and how they interconnect.
Data Flow¶
End-to-end drug discovery workflow showing how compounds move from import through fragmentation, assembly, screening, docking, and final candidate selection.
Database ER Diagram¶
Complete entity-relationship diagram covering all tables and their relationships across the chemical library, protein targets, screening, and docking modules.
Chemical Library Architecture¶
Detailed layer diagram of the existing ChemLib system showing the UI, API, service, database, and chemistry engine layers.
Screening Pipeline DAG¶
Example screening funnel configured as a directed acyclic graph, illustrating how filter and scoring nodes chain together.
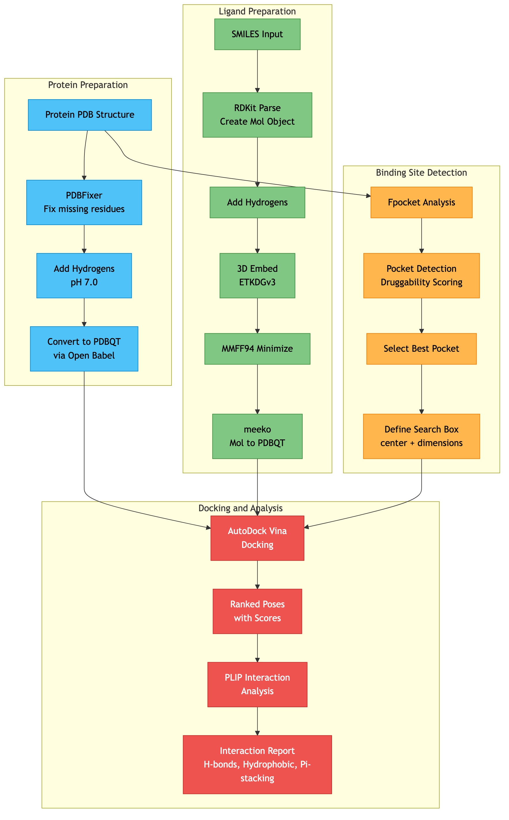
Docking Workflow¶
Step-by-step docking process from target preparation and pocket detection through ligand docking, pose ranking, and interaction analysis.
Plugin Architecture¶
Plugin protocol and registry system showing how third-party plugins are discovered, validated, and integrated into the platform.
Protein Target Data Model¶
Protein-related tables including targets, structures, chains, binding sites, and their relationships to the screening and docking modules.
API Layer Overview¶
All API route groups across the platform, organized by module, showing endpoint prefixes and their corresponding service layers.








